Produkt z darmową dostawą
Huawei H312-371 ODU + Huawei AX3 Quad Core IDU + LAN 10m
929,07 zł
Ten produkt jest niedostępny.
Szybka wysyłka
Sprawdzony produkt
14 dni na zwrot
Zanim zaczniesz czytać opis
Ten router sprzedajemy w trzech wariantach – jeżeli któraś aukcja jest zamknięta, to znaczy, że akurat nie mamy danego wariantu na stanie (np. czekamy na dostawę). Czym się różnią? Otóż:
- najtańszy – w tej ofercie kupujesz sam router zewnętrzny ODU – bez routera domowego. Skorzystaj z tej opcji, jeżeli masz już jakiś swój router
- średni – dokładamy używany router D-Link DIR-2150 – sieć WiFi routera będzie miała prędkość do 300 Mb/s na paśmie 2,4 GHz oraz 1733 Mb/s na paśmie 5 GHz. Jest to bardzo dobre połączenie do routera Huawei – sprzęt nie spowalnia routera – nawet, jeżeli ten osiąga znaczne prędkości. Cztery anteny pozwalają osiągnąć bardzo dobry zasięg. Jeżeli nie wiesz, który zestaw wybrać, to tym na pewno się nie zawiedziesz. Ma najlepszy stosunek jakości do ceny. Skorzystaj z tej opcji, jeżeli nie masz własnego routera domowego, a chcesz mieć wystarczający do wszystkiego sprzęt.
- najdroższy, czyli ta aukcja – w tej ofercie kupujesz rotuer ODU wraz z routerem IDU Huawei AX3 WS7200 – skorzystaj z tej opcji, jeżeli chciałbyś mieć bezkompromisowy zestaw z najszybszą dostępną obecnie sieć bezprzewodową oraz z najnowszymi jej zabezpieczeniami (WPA3), a wisienką na torcie jest tu obsługa standardu Huawei MESH.
Jeżeli chodzi o najtańszy zestaw, to jeżeli masz swój stary router na kartę SIM lub zwykłyu DSL, to one też często mają port LAN/WAN, więc mogą być używane z tym routerem. Kwestia tylko tego, czy ich sieć bezprzewodowa nie będzie ograniczać prędkości sprzedawanego routera.
Zapraszam do zapoznania się z opisem aukcji.

Kupując, otrzymujesz:
- router zewnętrznyu ODU Huawei H312-371
- router wewnętrzny IDU z WiFi 6 Huawei AX3
- przewód LAN 10m
- zasilacz
- 2 x kołek rozporowy
- klucz imbusowy 2,5 mm
- instrukcję obsługi
Główne zalety routera:
- brak blokady SIMLock
- obsługa każdej sieci 5G oraz 4G LTE w Europie
- moduł 4G LTE kategorii 19
- agregacja do 5 pasm
- pobieranie do 2,33 Gb/s (w trybie NSA)
- MIMO4x4 oraz 256 QAM
- wbudowany moduł WiFi do konfiguracji
- zasilanie oraz sygnał jednym przewodem (POE 19V)
- niewielkie wymiary
- stabilna praca
- tryb mostu (bridge)
- VPN L2TP oraz PPTP
- odczyt oraz wysyłanie SMSów
- temperatura pracy -40~55℃
- automatyczny restart raz w tygodniu (w nocy)
W skrócie
Gdy piszę ten opis aukcji jest właśnie zakończenie roku szkolnego, jutro pierwszy dzień wakacji, a w firmach rozpoczyna się sezon urlopowy – słowem – czas odpoczynku. Ostatnią rzeczą w tym okresie (jak i zapewne również poza nim), o której chciałbyś myśleć są problemy techniczne z internetem. To musi po prostu działać, czy jesteś w domu, czy na działce. Internet jest od tego, aby go używać, a nie się nim zajmować – i w zasadzie takie motto nie bez kozery, można przypisać temu routerowi. Włączasz, nanosisz drobne ustawienia wg. upodobań i to po prostu działa:
- bez zaglądania
- bez sprawdzania
- bez zawieszania się
- mroźna zima, czy ciepłe lato
- przy słabym oraz dobrym sygnale
- w środku lasu, jak i w terenie otwartym
- w blokowisku, domu jednorodzinnym, na działce, a nawet w kamperze
Dobrze już, ale przejdźmy do wkładki mięsnej – otóż:
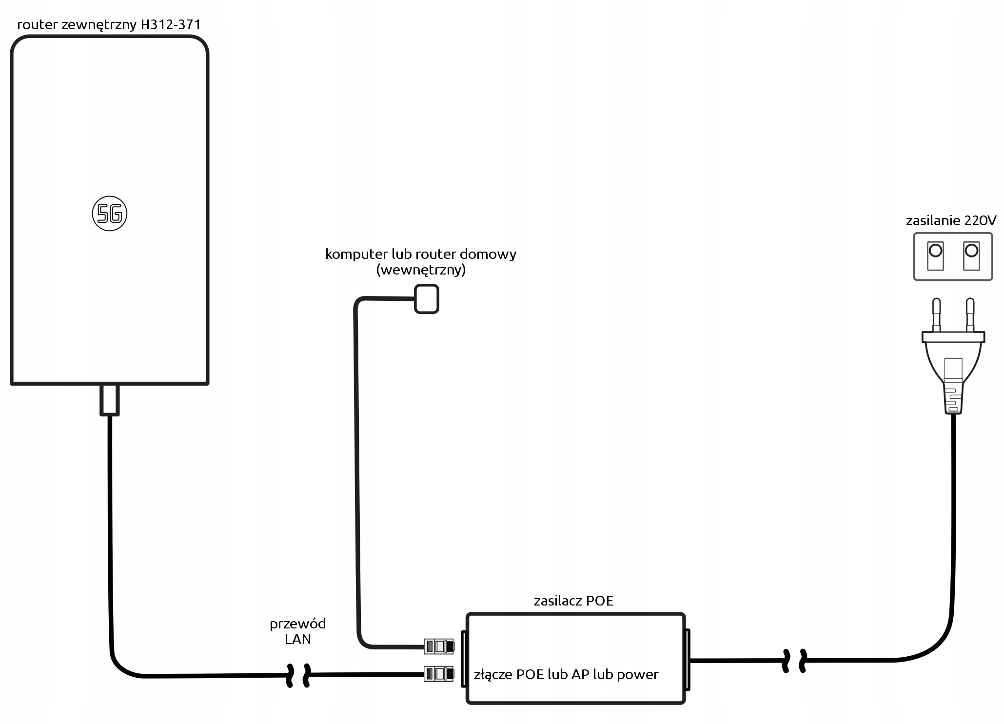
Huawei H312-371, to router zewnętrzny (tzw. ODU) na kartę SIM, który obsługuje pasma 5G oraz 4G LTE. Router ten jest jednocześnie anteną zewnętrzną tzn. wkładasz do niego kartę SIM, montujesz na zewnątrz i doprowadzasz jeden przewód, który jest jednocześnie przewodem zasilającym oraz sygnałowym. Zwróć uwagę na schemat podłączenia poniżej.
Router ma wbudowane anteny o zysku 2,7 dB, agreguje 5 pasm, a w dodatku na wyższych częstotliwościach odbioru wspiera MIMO4X4 – czyli pobieranie czterama antenami na raz. To jest ważne, ponieważ zazwyczaj, przy tradycyjnym układzie, czyli router w domu, a anteny na zewnątrz traci się opcję MIMO4x4, a ta daje duże wzrosty prędkości ze względu na tzw. zysk dywersyfikacji, zysk wynikający z odbioru zbiorczego oraz zysk multipleksacji. Żeby tu nie zanudzać (ponieważ nie wiem, czy jesteś zainteresowany) odsyłam Cię na wikipedię, gdzie wyszukaj hasło “Multiple Input Multiple Output“.
Dobrze więc – idziemy dalej – router został też wyposażony w sieć bezprzewodową (WiFi), która służy tylko do konfiguracji. Gdy go uruchomisz sieć ta jest nadawana przez jakiś czas – później sama się wyłącza. W menu jest też domyślnie włączona opcja automatycznego restartu raz na tydzień. Nie pominięto również odbierania i wysyłania SMSów, a całość jest kompatybilna z aplikacją do obsługi Huawei AI Life.
Router działa w trybach:
- SA – czyli tylko 5G. W tym trybie osiąga maksymalnie do 1,65 Gb/s (1650 Mb/s(!)) pobierania oraz 250 Mb/s wysyłania
- NSA – czyli łączy ze sobą technologię 5G oraz 4G LTE i osiąga maksymalnie zawrotną prędkość do 2,33 Gb/s (2330 Mb/s) pobierania oraz 650 Mb/s wysyłania
- 4G LTE – czyli gdy router nie jest w zasięgu sieci 5G osiąga maksymalnie 1,6 Gb/s (1600 Mb/s) pobierania oraz do 150 Mb/s wysyłania (na wysyłaniu może agregować maksymalnie 2 pasma).
Obsługiwane pasma znajdziesz pod koniec opisu w parametrach technicznych.
Podsumowując:
Jeżeli szukasz sprzętu, który będzie Ci służył przez lata i przy okazji zapewni szybki internet, to jest to dobry wybór. Nawet przy słabym sygnale prędkości są dużo szybsze niż na innych podobnych urządzeniach, ponieważ jest on odbierany 4 antenami na raz (nie wspominając o agregacji 5 pasm). Urządzenie wytrzymuje też niskie i wysokie temperatury, a przy tym jest stabilne, czyli bezobsługowe.
Nawet jeżeli nie jesteś w zasięgu sieci 5G, to moduł 4G LTE wbudowany w ten router zapewni Ci szybszy dostęp do internetu niż, gdybyś kupił zwykły sprzęt z anteną zewnętrzną.

Jak to działa?
Oczywiście zewnętrznego routera nie musisz wystawiać na zewnątrz – sprawdzi się ono również:
- na strychu
- na parapecie w bloku
- itd.
Ze względu na swoją konstrukcję będzie on miał wyższą prędkość niż większość dostępnych routerów na rynku. Do tego urządzenia wkłada się kartę SIM (rozmian NanoSIM).
Otrzymujesz również przewód LAN 10 m, podłączasz go od tego routera (zewnętrznego) do zasilacza do portu opisanego jako WAN/POE lub Power. Zasilacz ma dwa złącza. Z drugiego podłączasz przewód do routera wewnętrznego (dowolny DSL) lub bezpośrednio do komputera.
Proste? Może nie na pierwszy rzut oka, ale spójrz na powyższy schemat na obrazku. Nie ma tam nic skomplikowanego.

Router domowy IDU – najnowsza technologia
W zestawie otrzymujesz też prosty i równie stabilny domowy router z siecią bezprzewodową WiFi6 Huawei AX3.
Co to w ogóle oznacza WiFi 6?
Jest to najnowsza wersja protokołu sieci bezprzewodowej. Ma świetny zasięg i bardzo duże prędkości (większe niż WiFi5) oraz najnowsze zabezpieczenia (WPA3). Nadawana jest na pasmach 2,4 oraz 5 GHz. Wiem, że mógłbym o tym napisać dużo więcej, ale generalnie WiFi6 sprowadza się właśnie do tego.
Router ten ma:
- 4 anteny WiFi
- wymiary 225 x 159,2 x 39,7 mm
- waży około ~403g
- jest w kolorze białym
- ma procesor czterordzeniowy 1,4 GHz
- 1 port WAN o prędkości do 1000 Mb/s (1 Gb/s)
- 4 porty LAN o takiej samej prędkości
- przycisk WPS, który jest jednocześnie przyciskiem parowania systemu MESH
- diodę sygnalizacyjną
- obsługę Huawei MESH
Urządzenie jest zasilane zasilaczem 12V 1A ze złączem 5,5/2,1 mm.

Wygląd
Router ma bardzo prostą konstrukcję – wykonany jest z błyszczącego plastiku wysokiej jakości. Nic tu się nie ugina, ani nie trzeszczy.
Na bocznej krawędzi znajdziesz diody pokazujące w jakiej technologii pracuje urządzenie.
Na spodzie został umieszczony:
- port LAN o prędkości do 1000 Mb/s (1 Gb/s)
- slot sim – nanoSIM 4FF
- przycisk RESET
- dwa otwory montażowe do dolnej zaślepki, która jest dodatkowo uszczelniona
Zasilacz POE w zestawie ma 19V 1,26A. Przewód zasilający, to standardowa ósemka. Na zasilaczu jest również dodatkowy przełącznik do wyłączenia i włączenia urządzenia.
Router może być zamontowany na dwa sposoby:
- na maszcie – sugeruję ten sposób, ponieważ wtedy jest możliwość regulacji położenia anteny względem nadajnika
- bezpośrednio do ściany – w zestawie są dwa kołki rozporowe

Konfiguracja? Nic prostszego
Routery sprawdzaliśmy z kartami (bez włączonego PINu) Orange, Play, T-mobile – w tych sieciach zadziałał bez dodatkowej konfiguracji. Ma on funkcję AutoAPN, która automatycznie dobiera profil operatora do włożonej karty. Jeżeli w Twojej sieci tak się nie stanie, to razem z urządzeniem otrzymasz napisaną przez nas instrukcję ustawienia w języku polskim. Jest ona napisana w taki sposób, że poradzisz sobie z ustawieniem nawet, jeżeli wcześniej nie miałeś z tym do czynienia.
Zaawansowanych użytkowników może zainteresować obecność funkcji Bridge oraz klient VPN PPTP i L2TP.
Menu routera jest w języku angielskim.

Parametry techniczne
Sprzedawane routery są używane. Noszą widoczne ślady użytkowania (rysy,wgniecenia) oraz żółte przebarwienia od słońca. Wysyłamy je w zastępczych opakowaniach z nadrukowanymi numerami seryjnymi.
Każde urządzenie zostało podłączone, zaktualizowane i dokładnie sprawdzone – działają jak nowe. Wszystkie są w 100% sprawne i objęte gwarancją.
UWAGA – routery przyszły do nas z simlokiem – zdejmujemy go przed wysyłką. W skutek tego hasło do menu nie będzie takie, jak na naklejce, ale będzie to wyraz admin.
UWAGA2 – routery sprzedajemy z nieoryginalną dolną zaślepką. Jest ona wydrukowana na drukarce 3D. Kompletnie nowy projekt pozwala Ci użyć dowolnego przewodu LAN – na oryginalnej mogłeś zastosować tylko płaski kabel z krótką złączką, a tu masz dowolność.
Urządzenie: Huawei H312-371 ODU + Huawei AX3 Quad Core IDU + LAN 10m
Obsługa technologii: 5G oraz 4G LTE
Kategoria modułu LTE: LTE cat. 19
Ilość agregowanych pasm: 5
Maksymalne prędkości:
- SA – 1,65 Gb/s pobieranie oraz 250 Mb/s wysyłanie
- NSA – 2,33 Gb/s pobieranie oraz 650 Mb/s wysyłanie
- 4G LTE – 1,6 Gb/s pobieranie oraz 150 Mb/s wysyłanie
Obsługiwane pasma 5G MIMO4x4:
- n41 – 2500 MHz
- n77 – 3700 MHz
- n78 – 3500 MHz
- n79 – 4900 MHz
Obsługiwane pasma 4G LTE MIMO4x4:
- B1 – 2100 MHz FDD
- B3 – 1800 MHz FDD
- B7 – 2600 MHz FDD
- B38 – 2600 MHz TDD
- B39 – 1900 MHz TDD
- B40 – 2300 MHz TDD
- B41 – 2500 MHz TDD
- B42 – 3500 MHz TDD
- B43 – 3700 MHz TDD
Obsługiwane pasma 4G LTE MIMO2x2:
- B5 – 850 MHz FDD
- B8 – 9800 MHz FDD
- B18 – 850 MHz FDD
- B20 – 800 MHz FDD
- B28 – 700 MHz FDD
- B32 – 1500 MHz SDL
- B34 – 2000 MHz TDD
WiFi: Tak, 2,4 GHz, tylko do konfiguracji, automatycznie się wyłącza
Port lan: 1 x 1GE
Tryb Bridge: tak, domyślnie wyłączony
Klient VPN: tak, PPTP oraz L2TP
Automatyczny restart: tak, domyślnie włączony, raz w tygodniu
Temperatura pracy: -40°C do +55°C
Wymiary: 112 x 29,6 x 187
Waga: ~670 g















